
THE WORLD’S RENOWNED SALMON SUPPLY CHAIN
SUSTAINABLE, TRACEABLE.
EVERY STEP OF THE WAY.
Upstream’s supply chain is transparent at every stage. A sign of respect for the consumer and an ethical choice. This process is how you, in our opinion, you win what really counts: the trust of demanding, intelligent people who know what they want, what they buy, and what they taste. People who required to know how and where the salmon they are about to taste is bred, controlled, fed, harvested, and processed. No secrets, just a lot of passion, good taste, integrity, and respect for nature. And lots of commitment.

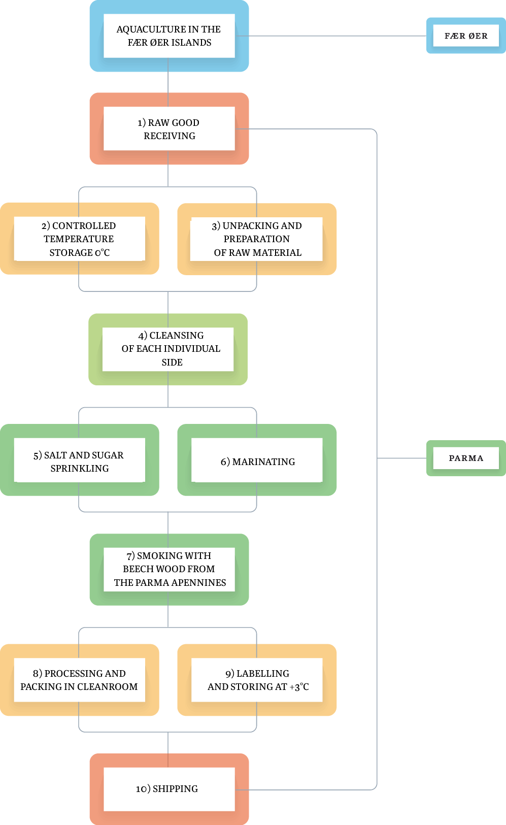
AQUACULTURE
IN THE FÆR ØER
ISLANDS
FÆR ØER:
THE ORIGIN OF THE NON INTENSIVE
CONTROL SYSTEM.
A ‘System’ that allows salmon – genetically derived from the wild salmon from the Faroe Islands- to live in large spaces and in pure, cold, crystal-clear water, in which they can move freely, stress-free. In the wild salmon’s natural living environment – the Atlantic Ocean – they grow and thrive before returning to the rivers of Europe to spawn. We can therefore state, that in the Faroe Islands we breed salmon in their natural – and naturally desired environment. At each cycle, everything starts from scratch, thanks to the “all-in, all-out” strategy, with total restoration of the site after the rearing of every single salmon generation, with two precise and decisive objectives: the salmon is protected from the possible spread of disease; the habitat rests while strong North Atlantic currents effectively prepare the site for the next generation. The salmon are fed animal-free feed. Therefore, we certify the absolute quality of our salmon: ‘No antibiotics, no GMOs, no dyes or other non-natural substances.
1
RAW GOOD RECEIVING
FÆR ØER – PARMA
QUICK AND RESPONSIVE IN EVERY DETAIL.
Processing only freshly caught fish which is eviscerated and brought to a constant and controlled temperature (i.e. not frozen), the production chain involves a strong logistical organization to ensure that the salmon travels quickly between the seas of Northern Europe and Parma. As soon as it reaches our plant, the salmon is processed with all the necessary care. All of this is guaranteed by a delivery service second to none. Our international shipping agent will ensure the product is shipped and therefore received in first-class conditions, always fresh and perfectly intact.
2
CONTROLLED TEMPERATURE STORAGE 0°C
3
UNPACKING AND PREPARATION OF RAW MATERIAL
PRELIMINARY OPERATIONS.
IN STERILE, PROTECT, AND SAFE ENVIRONMENT.
The processing in the new plants in Parma is carried out in a completely healthy environment, constantly sanitized and controlled by environmental analyses that are replicated consistently throughout the year. All processes are carried out by hand: unpacking and preparing the salmon to marinate and smoke; carefully selected by the best specimens, and with remote temperature control to certify the perfect conservation conditions.
4
CLEANSING
CLEANSING OF
EACH INDIVIDUAL SIDE.
Cleansing plays a vital role within the supply chain. First, the salmon sides are soaked in a delicate solution that cleanses them of any residue, while preserving intact the physical and organoleptic characteristics of the salmon. This phase is the preparation for marinating. Once cleansed, the sides are placed on the grills, ready to be sprinkled with salt and sugar.
5
SALT AND SUGAR SPRINKLING
6
MARINATING
A LIGHT WORKMANSHIP THAT REFLECTS THE EXCELLENCE OF THE RAW MATERIAL.
Marinating relies on an original recipe of Claudio Cerati, consisting of a little salt and sugar in different stages. A delicate mix conceived to keep intact the goodness, softness, authenticity, and elegance of an extraordinary salmon at source.
7
SMOKING WITH BEECH WOOD
FROM THE PARMA APENNINES
A LIGHT WOOD,
FOR MAXIMUM DELICACY OF SMOKING.
Only beech wood from the Apennines is used for smoking. Emilian Apennines, grown in the Parma area (soon to be awarded the D.O.P. trademark ‘Il Bosco del Ducato’), carefully selected by Claudio Cerati as the most suitable to ensure a light smoking process enhancing the natural qualities of the salmon. The entire cycle takes place in a new-generation smoker, at a controlled temperature not exceeding 20°C. at the end of each smoking cycle, a smoke washing and filtering system takes place, along with washing of the filters.
8
PROCESSING AND PACKING
IN CLEANROOM
9
LABELLING
AND STORING AT +3°C
SELECTING, TRIMMING, CUTTING,
PACKAGING AND STORAGE
IN A STATE-OF-THE-ART MANNER.
On leaving the smoker, all sides are stored in a ‘clean room’ (a protected environment with controlled temperature and humidity with anait filtration system), to be first selected and finished and then carefully assessed to decide, for each one, the processing that best exploits their potential. After these operations, the salmon are finally stored in specially built cells, with constant humidity and at a controlled temperature of +3°C.
10
SHIPPING
The production chain at the beginning involves a strong logistical organization to ensure fast travel times between the North Seas and Parma. Likewise, the finished product once packaged, arrives everywhere, in Italy and the world, with the certainty and speed of delivery of a product with a limited shelf-life. Timeliness is guaranteed by a precise internal organization that follows a specification agreed upon directly with an international shipping agent. This system allows the product to travel in the best conditions and always arrive at its destination perfectly fresh and intact.
OFFERING THE BEST
FOR THE LAST 10 YEARS
In 2013, we were the first to develop a strict specification with the goal to offer the salmon of our dreams; the healthiest, purest, leanest, and tastiest. Truly unrivalled on the market today.




INCOMPARABILE . CONTROCORRENTE
UP STREAM ITALIANA S.r.l
Via G. di Vittorio, 39
43044 Lemignano di Collecchio (PR)
upstream@upstreamsalmons.com
www.upstreamsalmons.com
t. 0521/646466
P.I. 02696110341